Die Mischung machts

Flexibilität in der kontinuierlichen Getränkeausmischung
Der Weg vieler Brauereien, mit innovativen Mischgetränken neue Akzente in der Produktpalette zu setzen, steht auch für die Sekt- und Getränkeindustrie Pate. Hat das Produkt den Nerv des Verbrauchers getroffen, muss sich die Produktion flexibel den Betriebskapazitäten, dem Wetter oder dem Erfolg der deutschen Fußballnationalmannschaft anpassen können. Diese Flexibilität ist für bier- und weinhaltige Mischgetränke gleichermaßen, seien sie alkoholhaltig oder -frei, erforderlich. Gemeinsam konnten Endress+Hauser und die corosys Prozesssysteme & Sensoren GmbH der Rotkäppchen-Mumm Sektkellereien GmbH die Lösung auf diesem Weg aufzeigen.

Mit einem Gesamtabsatz von 253 Millionen Flaschen Sekt, Spirituosen, Wein und prickelnden weinhaltigen Getränken im Jahr 2015 haben sich die Rotkäppchen-Mumm Sektkellereien als klarer Markführer im deutschen Sektmarkt etabliert. Besonders die prickelnden weinhaltigen Getränke haben außerordentlich erfolgreich die Produktpalette erweitert. Vergangenes Jahr konnten mehr als 21 Millionen Flaschen verkauft werden. Mit einem Zuwachs von über 40 Prozent wollte der Hersteller aktiv seine Produktionsstrategie gestalten und an zukünftige Erfordernisse anpassen. So wurden allein am Standort Eltville am Rhein im Jahr 2015 für insgesamt 8,8 Millionen Euro technische Investitionen getätigt. Ein Teil davon floss in neues Equipment für Weinmischgetränke.
Endress+Hauser konnte schon zuvor in Messtechnik- und Lösungsprojekten im Bereich der Entalkoholisierung, Alkoholverladung und Abwasserneutralisierung sein Branchen-Know-how an diesem Standort erfolgreich unter Beweis stellen. Um die Investitionssicherheit für das Projekt Weinmischgetränke zu garantieren, brachte der Prozessautomationsspezialist die Verantwortlichen von Rotkäppchen-Mumm und corosys als Spezialist für kontinuierliche Ausmischanlagen an einen Tisch. Die Eigenproduktion in diesen neuen Mengenmaßstäben war für den Eltviller Sektproduzenten Neuland. Daher besuchte man gemeinsam einen Kunden aus der Brauindustrie, bei dem solch ein Projekt für Biermischgetränke realisiert wurde. Diese Lösung stand Pate für das Rotkäppchen-Mumm-Projekt.
Kontinuierliche Ausmischung von Biermischgetränken
Ein vergleichbares Projekt wurde 2014 in einer deutschen Brauerei umgesetzt. Diese hatte bisher ihre Biermischgetränke in zwei unterschiedlichen Produktionsbereichen hergestellt. Mischgetränke wie Radler wurden auf einer älteren Mischanlage produziert, aber die mengenstarken Produkte konnten nur batchweise in Tanks angesetzt werden. Dieses Verfahren war nicht nur arbeitsintensiv, sondern zog auch entsprechende Wasser- und Energiekosten für die Tankreinigung mit sich. So kam es, dass zeitweise zehn bis zwölf Tanks gleichzeitig für die Herstellung der Mischgetränke belegt waren. Da die Produktionsmenge vorgeplant war, bestand nach Produktionsstart keine Möglichkeit mehr, sich einer manchmal rasch ändernden Nachfrage anpassen zu können.
Daher suchte man nach einer neuen Lösung. Die für die Süßgetränkeindustrie am Markt verfügbaren Lösungen boten nicht die erforderliche Flexibilität und wiesen auch nicht die erwünschten verfahrenstechnischen Möglichkeiten auf. Als Bierhersteller benötigt man flexible Lösungen, die z. B. Blending mit bewerkstelligen. corosys erwarb sich in dieser Brauerei durch andere Projekte das Vertrauen für die Umsetzung der kontinuierlichen Ausmischanlage. Diese produziert nun alle Mischgetränke abfüllfertig. Tanks dienen nur noch als Puffer in der Abfüllung auf Flasche, Dose, Keg oder in Tank-Lkw.
Besonders den Anforderungen der Betriebsleitung, durch kurze Rüstzeiten von weniger als einer Stunde schnelle Chargenwechsel zu realisieren oder Produktionsmengen flexibel den Absatzanforderungen anzupassen, ist damit Rechnung getragen. Auch die Praxistauglichkeit trotz schwankender Rohstoffqualitäten, die das Produkt Bier mit sich bringen kann, eine gleichbleibende Endproduktqualität zu produzieren, stellt die Ausmischanlage unter Beweis. Bei der Messtechnik setzte der Kunde aus guter Erfahrung auf Endress + Hauser. Besonders im Bereich der Dosiertechnik, sowohl der flüssigen Komponenten als auch des CO2, bewähren sich die Massedurchflussmessgeräte Proline Promass F100.
Kontinuierliche Ausmischung von weinhaltigen Mischgetränken
Die Referenz-Ausmischanlage des Brauunternehmens überzeugte Rotkäppchen-Mumm auf den ersten Blick. Die Herausforderung für corosys und Endress+Hauser bestand nun in der kundenspezifischen Anpassung der zu dosierenden Volumina. Diese unterscheiden sich für weinhaltige Mischgetränke sehr stark von Biermischgetränken. Der Erfolg in der präzisen Dosierung liegt im perfekt abgestimmten Zusammenspiel von Messtechnik, Dosierpumpen und -ventilen. Dieses zahlt sich schon in produktverlustfreien An- und Abfahrprozessen aus. Auch ein konstant hohes Qualitätsniveau im Bukett-Verschnitt der Grundweine ist damit garantiert. Die vor Produktionsbeginn errechneten qualitätsrelevanten Parameter setzt die Anlage auf das Komma genau um.
In der Eltviller Sektkellerei entschied man sich aus produktionstechnischen Gründen für den Aufbau von zwei Ausmischanlagen, um als Marktführer für zukünftiges Wachstum weiterhin gewappnet zu sein. Eine Anlage dient der Herstellung von schäumenden Getränken aus entalkoholisiertem Wein und eine zweite für prickelnde weinhaltige Getränke wie Rotkäppchen Fruchtsecco. Für beide Anlagen wurde eine CIP-Anlage mitgeliefert.
Da Endress+Hauser Messtechnik in allen kellertechnischen Anlagen zum Einsatz kommt, die jedoch von unterschiedlichen Herstellern stammen, konnte durch ein im Vorfeld gut durchdachtes Standardisierungskonzept die Gerätevielfalt in einem überschaubaren Rahmen gehalten werden.

Technische Beschreibung der kontinuierlichen Ausmischanlage
Biermischgetränke enthalten in der Regel 40 bis 60 Prozent Limonade. In der Anlage werden kontinuierlich entgastes Wasser mit Zuckersirup oder Zuckeraustauschstoffen, Fruchtkonzentraten und Zitronensäure gemischt. Im letzten Schritt kommt obergäriges, untergäriges oder alkoholfreies Bier hinzu.

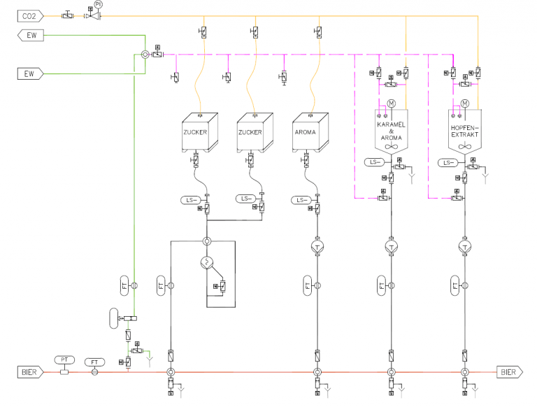
Abb. 1 stellt ein alternatives Verfahrensschema der belgischen Brauerei Alken-Maes dar, in dem Zucker, Aromen, Karamell und Hopfenextrakt dosiert werden. Die so ausgemischten Getränke werden in einem letzten Schritt inline karbonisiert. Im Auslauf der Anlage werden Alkohol, Stammwürze, CO2, Sauerstoff und Farbe kontinuierlich und hochgenau gemessen, geregelt und überwacht. Das fertige Getränk wird in einen Drucktank, der bei großen Chargen zudem als Puffer dient, gefördert und steht dort zur Abfüllung bereit. Die in der Steuerung hinterlegte Rezeptur sorgt für die vollautomatische, hochgenaue und zuverlässige Ausmischung. Neben den genannten Parametern des fertigen Getränkes werden auch die Dichten der einzelnen Komponenten mit dem Proline Promass 100 genau bestimmt, über Profibus DP an die Steuerung übertragen und überwacht. Dies garantiert eine konstante Produktqualität und schließt Fehler in der Bedienung oder Dosage aus. Um dem Trend des Anlagenbaus zu kompakteren Skids zu folgen, wurden die Durchflussgeräte entsprechend kompakt konstruiert.
Die kontinuierliche Ausmischung von alkoholhaltigen und alkoholfreien Weinmischgetränken erfolgt prozesstechnisch sehr ähnlich, wobei sich die Inhaltsstoffe von denen der Biermischgetränke unterscheiden. Hier kommen Liköre und sehr spezielle Konzentrate zum Einsatz. Im Falle der Ausmischung von alkoholfreien Weinmischgetränken wird Aroma aus dem Entalkoholisierungsprozess in ganz geringen Mengen zudosiert.
Für die dargestellten Mischgetränke und deren Rohstoffe bietet corosys Lösungen für Handling, Lagerung und Dosierung. Dieses umfasst Komponenten in fester und flüssiger Form wie z.B. Hefe, Röstmalzbier, Hopfenextrakt, Kristallzucker, Alkohol, Aroma in allen denkbaren Gebinden vom Kanister bis zum Tanklastzug. In allen Schritten der Produktion, das heißt von der Entladung über die Lagerung bis zur Ausmischung muss die mikrobiologische Sicherheit gewährleistet, der zulässige Temperaturbereich durch Kühlung oder Beheizung eingehalten sowie Sedimentation vermieden und Sauerstoff ferngehalten werden.
Zusammenfassung
Alle drei erwähnten Kunden von corosys und Endress+Hauser schätzen die hohe Zuverlässigkeit in Planung, Ausführung und Betrieb ihrer kontinuierlichen Ausmischanlagen. Im Service und Support in anwendungstechnischen Fragen profitieren sie von einem großen Branchen-Know-how. Die vertrauensvolle Kundenbeziehung aller beteiligten Firmen ermöglichte, drei vorbildliche Projekte zu realisieren, die diesen Mischgetränk-Herstellern in einem heißumkämpften Markt eine starke Position sichern.
Tim Schrodt
Branchenmanager Lebensmittel, Endress+Hauser Messtechnik GmbH + Co. KG, Weil am Rhein
Brauindustrie 11/2016